道場簡介
新逍遙園譯經院
★本寺最新要訊★
遍照寺簡介
住持:釋成觀法師
本寺活動
新聞 / 通啟下載
播經機
學法/修法訊息
傳授三皈五戒
印經會
表格/儀規下載
弘法影音
網路直播
講經影集
講經影音下載 (從佛基會網站下載)
專題開示mp3 (從MEGA下載)
經書/圖片免費下載
經書下載
佛像圖片下載
釋疑集
1.基本規矩類(66)
2.戒律類(45)
3.靜坐類(5)
4.發願類(6)
5.懺悔類(18)
6.生病類(19)
7.祈求類(17)
8.回向類(21)
9.修法回向類(74)
10.往生類(10)
11.其他類(74)
布施供養
布施功德
您可作的布施項目
布施供養表
布施供養相關資訊
捐款通知
網路直播
布施供養相關資訊
訂閱電子通啟
訂閱
新逍遙園譯經院│臺灣
地址:
326 桃園市楊梅區大北坑街一段215號
電話:
(03) 479-0680
(03) 479-0690
傳真:
(03) 479-0818
Email:
abtemple@gmail.com
遍 照 院│台灣
地址:
桃園市楊梅區大北坑街一段215號 (暫設譯經院內)
電話:
(03) 479-0680
Email:
abtemple.usa@gmail.com
copyright © 2015 新逍遙園譯經院 / 遍照寺. All rights reserved.
Designed by OZCHAMP.
MENU
前往遍照寺
首頁
11.其他類
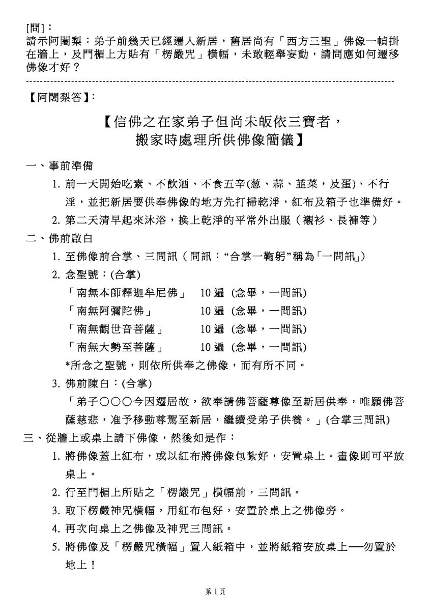
77、信佛之在家弟子但尚未皈依三寶者,搬家時處理所供佛像簡儀
11.其他類
77、信佛之在家弟子但尚未皈依三寶者,搬家時處理所供佛像簡儀
阿闍梨答
返回上一頁
< 上一則
返回列表頁
下一則 >